Apollo配置中心的使用心得分享:从入门到进阶
Apollo配置中心的使用心得分享:从入门到进阶
dong4j之前一直学习 SpringCloud, 对于配置中心,一直也是采用的 Spring Cloud Config,但是用久了,发现很多地方满足不了要求,同时也感觉很 low(个人看法勿喷)。在学习 Spring cloud config 的时候也有听到过携程的 apollo,但一直没时间去弄。直到昨天看了一张图,如下:使我下定决心去看看携程的 apollo 配置中心。
这张图也算是综合对比了 spring cloud config,netflix archaius, ctrip apollo, disconf, hawk 等配置中心的功能点。综合比较下来携程 apollo 更具有优势。
二、简单介绍携程 Apollo 配置中心
1、What is Apollo
1.1 背景
随着程序功能的日益复杂,程序的配置日益增多:各种功能的开关、参数的配置、服务器的地址……
对程序配置的期望值也越来越高:配置修改后实时生效,灰度发布,分环境、分集群管理配置,完善的权限、审核机制……
在这样的大环境下,传统的通过配置文件、数据库等方式已经越来越无法满足开发人员对配置管理的需求。
Apollo 配置中心应运而生!
1.2 Apollo 简介
Apollo(阿波罗)是携程框架部门研发的开源配置管理中心,能够集中化管理应用不同环境、不同集群的配置,配置修改后能够实时推送到应用端,并且具备规范的权限、流程治理等特性。
Apollo 支持 4 个维度管理 Key-Value 格式的配置:
- application (应用)
- environment (环境)
- cluster (集群)
- namespace (命名空间)
同时,Apollo 基于开源模式开发,开源地址:https://github.com/ctripcorp/apollo
1.3 配置基本概念
既然 Apollo 定位于配置中心,那么在这里有必要先简单介绍一下什么是配置。
按照我们的理解,配置有以下几个属性:
- 配置是独立于程序的只读变量
- 配置首先是独立于程序的,同一份程序在不同的配置下会有不同的行为。
- 其次,配置对于程序是只读的,程序通过读取配置来改变自己的行为,但是程序不应该去改变配置。
- 常见的配置有:DB Connection Str、Thread Pool Size、Buffer Size、Request Timeout、Feature Switch、Server Urls 等。
- 配置伴随应用的整个生命周期
- 配置贯穿于应用的整个生命周期,应用在启动时通过读取配置来初始化,在运行时根据配置调整行为。
- 配置可以有多种加载方式
- 配置也有很多种加载方式,常见的有程序内部 hard code,配置文件,环境变量,启动参数,基于数据库等
- 配置需要治理
- 权限控制
- 由于配置能改变程序的行为,不正确的配置甚至能引起灾难,所以对配置的修改必须有比较完善的权限控制
- 不同环境、集群配置管理
- 同一份程序在不同的环境(开发,测试,生产)、不同的集群(如不同的数据中心)经常需要有不同的配置,所以需要有完善的环境、集群配置管理
- 框架类组件配置管理
- 还有一类比较特殊的配置 - 框架类组件配置,比如 CAT 客户端的配置。
- 虽然这类框架类组件是由其他团队开发、维护,但是运行时是在业务实际应用内的,所以本质上可以认为框架类组件也是应用的一部分。
- 这类组件对应的配置也需要有比较完善的管理方式。
- 权限控制
2、Why Apollo
正是基于配置的特殊性,所以 Apollo 从设计之初就立志于成为一个有治理能力的配置管理平台,目前提供了以下的特性:
- 统一管理不同环境、不同集群的配置
- Apollo 提供了一个统一界面集中式管理不同环境(environment)、不同集群(cluster)、不同命名空间(namespace)的配置。
- 同一份代码部署在不同的集群,可以有不同的配置,比如 zk 的地址等
- 通过命名空间(namespace)可以很方便的支持多个不同应用共享同一份配置,同时还允许应用对共享的配置进行覆盖
- 配置修改实时生效(热发布)
- 用户在 Apollo 修改完配置并发布后,客户端能实时(1 秒)接收到最新的配置,并通知到应用程序
- 版本发布管理
- 所有的配置发布都有版本概念,从而可以方便地支持配置的回滚
- 灰度发布
- 支持配置的灰度发布,比如点了发布后,只对部分应用实例生效,等观察一段时间没问题后再推给所有应用实例
- 权限管理、发布审核、操作审计
- 应用和配置的管理都有完善的权限管理机制,对配置的管理还分为了编辑和发布两个环节,从而减少人为的错误。
- 所有的操作都有审计日志,可以方便的追踪问题
- 客户端配置信息监控
- 可以在界面上方便地看到配置在被哪些实例使用
- 提供 Java 和.Net 原生客户端
- 提供了 Java 和.Net 的原生客户端,方便应用集成
- 支持 Spring Placeholder, Annotation 和 Spring Boot 的 ConfigurationProperties,方便应用使用(需要 Spring 3.1.1+)
- 同时提供了 Http 接口,非 Java 和.Net 应用也可以方便的使用
- 提供开放平台 API
- Apollo 自身提供了比较完善的统一配置管理界面,支持多环境、多数据中心配置管理、权限、流程治理等特性。
- 不过 Apollo 出于通用性考虑,对配置的修改不会做过多限制,只要符合基本的格式就能够保存。
- 在我们的调研中发现,对于有些使用方,它们的配置可能会有比较复杂的格式,而且对输入的值也需要进行校验后方可保存,如检查数据库、用户名和密码是否匹配。
- 对于这类应用,Apollo 支持应用方通过开放接口在 Apollo 进行配置的修改和发布,并且具备完善的授权和权限控制
- 部署简单
- 配置中心作为基础服务,可用性要求非常高,这就要求 Apollo 对外部依赖尽可能地少
- 目前唯一的外部依赖是 MySQL,所以部署非常简单,只要安装好 Java 和 MySQL 就可以让 Apollo 跑起来
- Apollo 还提供了打包脚本,一键就可以生成所有需要的安装包,并且支持自定义运行时参数
3、Apollo at a glance
3.1 基础模型
如下即是 Apollo 的基础模型:
- 用户在配置中心对配置进行修改并发布
- 配置中心通知 Apollo 客户端有配置更新
- Apollo 客户端从配置中心拉取最新的配置、更新本地配置并通知到应用
3.2 界面概览
上图是 Apollo 配置中心中一个项目的配置首页
- 在页面左上方的环境列表模块展示了所有的环境和集群,用户可以随时切换。
- 页面中央展示了两个 namespace(application 和 FX.apollo) 的配置信息,默认按照表格模式展示、编辑。用户也可以切换到文本模式,以文件形式查看、编辑。
- 页面上可以方便地进行发布、回滚、灰度、授权、查看更改历史和发布历史等操作
3.3 添加/修改配置项
用户可以通过配置中心界面方便的添加/修改配置项:
输入配置信息:
3.4 发布配置
通过配置中心发布配置:
填写发布信息:
3.5 客户端获取配置(Java API 样例)
配置发布后,就能在客户端获取到了,以 Java API 方式为例,获取配置的示例代码如下。更多客户端使用说明请参见 Java 客户端使用指南。
1 | Config config = ConfigService.getAppConfig(); |
3.6 客户端监听配置变化(Java API 样例)
通过上述获取配置代码,应用就能实时获取到最新的配置了。
不过在某些场景下,应用还需要在配置变化时获得通知,比如数据库连接的切换等,所以 Apollo 还提供了监听配置变化的功能,Java 示例如下:
1 | Config config = ConfigService.getAppConfig(); |
3.7 Spring 集成样例
Apollo 和 Spring 也可以很方便地集成,只需要标注 @EnableApolloConfig 后就可以通过 @Value 获取配置信息:
1 | @Configuration |
1 | @Component |
4、Apollo in depth
通过上面的介绍,相信大家已经对 Apollo 有了一个初步的了解,并且相信已经覆盖到了大部分的使用场景。
接下来会主要介绍 Apollo 的 cluster 管理(集群)、namespace 管理(命名空间)和对应的配置获取规则。
4.1 Core Concepts
在介绍高级特性前,我们有必要先来了解一下 Apollo 中的几个核心概念:
application (应用)
- 这个很好理解,就是实际使用配置的应用,Apollo 客户端在运行时需要知道当前应用是谁,从而可以去获取对应的配置
- 每个应用都需要有唯一的身份标识 - appId,我们认为应用身份是跟着代码走的,所以需要在代码中配置,具体信息请参见 Java 客户端使用指南。
environment (环境)
- 配置对应的环境,Apollo 客户端在运行时需要知道当前应用处于哪个环境,从而可以去获取应用的配置
- 我们认为环境和代码无关,同一份代码部署在不同的环境就应该能够获取到不同环境的配置
- 所以环境默认是通过读取机器上的配置(server.properties 中的 env 属性)指定的,不过为了开发方便,我们也支持运行时通过 System Property 等指定,具体信息请参见 Java 客户端使用指南。
cluster (集群)
- 一个应用下不同实例的分组,比如典型的可以按照数据中心分,把上海机房的应用实例分为一个集群,把北京机房的应用实例分为另一个集群。
- 对不同的 cluster,同一个配置可以有不一样的值,如 zookeeper 地址。
- 集群默认是通过读取机器上的配置(server.properties 中的 idc 属性)指定的,不过也支持运行时通过 System Property 指定,具体信息请参见 Java 客户端使用指南。
namespace (命名空间)
- 一个应用下不同配置的分组,可以简单地把 namespace 类比为文件,不同类型的配置存放在不同的文件中,如数据库配置文件,rpc 配置文件,应用自身的配置文件等
- 应用可以直接读取到公共组件的配置 namespace,如 DAL,RPC 等
- 应用也可以通过继承公共组件的配置 namespace 来对公共组件的配置做调整,如 DAL 的初始数据库连接数
4.2 自定义 Cluster
【本节内容仅对应用需要对不同集群应用不同配置才需要,如没有相关需求,可以跳过本节】
比如我们有应用在 A 数据中心和 B 数据中心都有部署,那么如果希望两个数据中心的配置不一样的话,我们可以通过新建 cluster 来解决。
4.2.1 新建 Cluster
新建 Cluster 只有项目的管理员才有权限,管理员可以在页面左侧看到“添加集群”按钮。
点击后就进入到集群添加页面,一般情况下可以按照数据中心来划分集群,如 SHAJQ、SHAOY 等。
不过也支持自定义集群,比如可以为 A 机房的某一台机器和 B 机房的某一台机创建一个集群,使用一套配置。
4.2.2 在 Cluster 中添加配置并发布
集群添加成功后,就可以为该集群添加配置了,首选需要按照下图所示切换到 SHAJQ 集群,之后配置添加流程和 3.2 添加/修改配置项 一样,这里就不再赘述了。
4.2.3 指定应用实例所属的 Cluster
Apollo 会默认使用应用实例所在的数据中心作为 cluster,所以如果两者一致的话,不需要额外配置。
如果 cluster 和数据中心不一致的话,那么就需要通过 System Property 方式来指定运行时 cluster:
- -Dapollo.cluster=SomeCluster
- 这里注意
apollo.cluster为全小写
4.3 自定义 Namespace
【本节仅对公共组件配置或需要多个应用共享配置才需要,如没有相关需求,可以跳过本节】
如果应用有公共组件(如 hermes-producer,cat-client 等)供其它应用使用,就需要通过自定义 namespace 来实现公共组件的配置。
4.3.1 新建 Namespace
以 hermes-producer 为例,需要先新建一个 namespace,新建 namespace 只有项目的管理员才有权限,管理员可以在页面左侧看到“添加 Namespace”按钮。
点击后就进入 namespace 添加页面,Apollo 会把应用所属的部门作为 namespace 的前缀,如 FX。
4.3.2 关联到环境和集群
Namespace 创建完,需要选择在哪些环境和集群下使用
4.3.3 在 Namespace 中添加配置项
接下来在这个新建的 namespace 下添加配置项
添加完成后就能在 FX.Hermes.Producer 的 namespace 中看到配置。
4.3.4 发布 namespace 的配置
4.3.5 客户端获取 Namespace 配置
对自定义 namespace 的配置获取,稍有不同,需要程序传入 namespace 的名字。更多客户端使用说明请参见 Java 客户端使用指南。
1 | Config config = ConfigService.getConfig("FX.Hermes.Producer"); |
4.3.6 客户端监听 Namespace 配置变化
1 | Config config = ConfigService.getConfig("FX.Hermes.Producer"); |
4.3.7 Spring 集成样例
1 | @Configuration |
1 | @Component |
4.4 配置获取规则
【本节仅当应用自定义了集群或 namespace 才需要,如无相关需求,可以跳过本节】
在有了 cluster 概念后,配置的规则就显得重要了。
比如应用部署在 A 机房,但是并没有在 Apollo 新建 cluster,这个时候 Apollo 的行为是怎样的?
或者在运行时指定了 cluster=SomeCluster,但是并没有在 Apollo 新建 cluster,这个时候 Apollo 的行为是怎样的?
接下来就来介绍一下配置获取的规则。
4.4.1 应用自身配置的获取规则
当应用使用下面的语句获取配置时,我们称之为获取应用自身的配置,也就是应用自身的 application namespace 的配置。
1 | Config config = ConfigService.getAppConfig(); |
对这种情况的配置获取规则,简而言之如下:
- 首先查找运行时 cluster 的配置(通过 apollo.cluster 指定)
- 如果没有找到,则查找数据中心 cluster 的配置
- 如果还是没有找到,则返回默认 cluster 的配置
图示如下:
所以如果应用部署在 A 数据中心,但是用户没有在 Apollo 创建 cluster,那么获取的配置就是默认 cluster(default)的。
如果应用部署在 A 数据中心,同时在运行时指定了 SomeCluster,但是没有在 Apollo 创建 cluster,那么获取的配置就是 A 数据中心 cluster 的配置,如果 A 数据中心 cluster 没有配置的话,那么获取的配置就是默认 cluster(default)的。
4.4.2 公共组件配置的获取规则
以**FX.Hermes.Producer**为例,hermes producer 是 hermes 发布的公共组件。当使用下面的语句获取配置时,我们称之为获取公共组件的配置。
1 | Config config = ConfigService.getConfig("FX.Hermes.Producer"); |
对这种情况的配置获取规则,简而言之如下:
- 首先获取当前应用下的**FX.Hermes.Producer** namespace 的配置
- 然后获取 hermes 应用下**FX.Hermes.Producer** namespace 的配置
- 上面两部分配置的并集就是最终使用的配置,如有 key 一样的部分,以当前应用优先
图示如下:
通过这种方式,就实现了对框架类组件的配置管理,框架组件提供方提供配置的默认值,应用如果有特殊需求,可以自行覆盖。
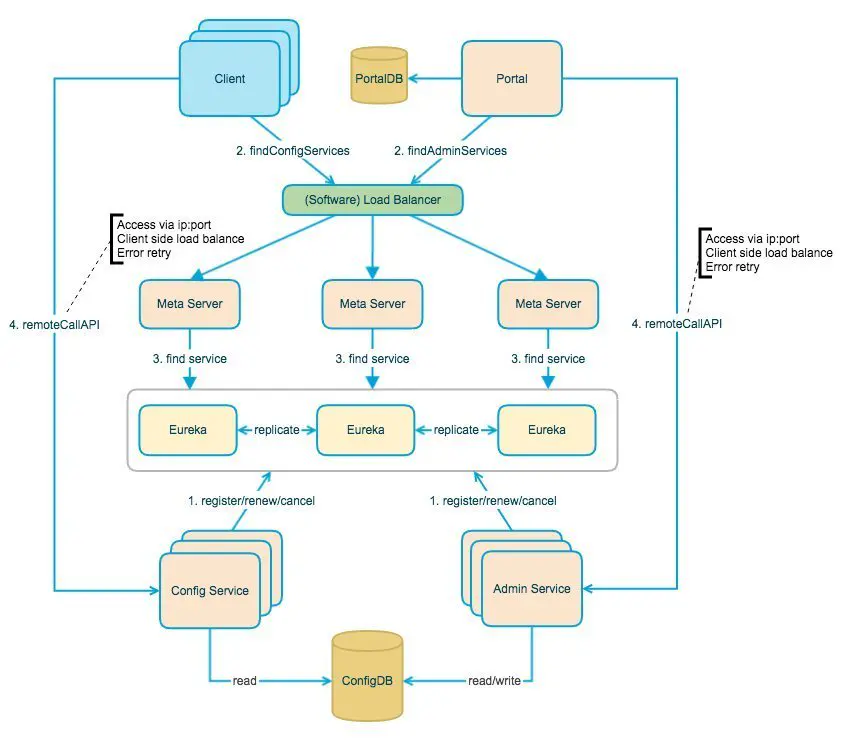
4.5 总体设计
上图简要描述了 Apollo 的总体设计,我们可以从下往上看:
- Config Service 提供配置的读取、推送等功能,服务对象是 Apollo 客户端
- Admin Service 提供配置的修改、发布等功能,服务对象是 Apollo Portal(管理界面)
- Config Service 和 Admin Service 都是多实例、无状态部署,所以需要将自己注册到 Eureka 中并保持心跳
- 在 Eureka 之上我们架了一层 Meta Server 用于封装 Eureka 的服务发现接口
- Client 通过域名访问 Meta Server 获取 Config Service 服务列表(IP+Port),而后直接通过 IP+Port 访问服务,同时在 Client 侧会做 load balance、错误重试
- Portal 通过域名访问 Meta Server 获取 Admin Service 服务列表(IP+Port),而后直接通过 IP+Port 访问服务,同时在 Portal 侧会做 load balance、错误重试
- 为了简化部署,我们实际上会把 Config Service、Eureka 和 Meta Server 三个逻辑角色部署在同一个 JVM 进程中
4.5.1 Why Eureka
为什么我们采用 Eureka 作为服务注册中心,而不是使用传统的 zk、etcd 呢?我大致总结了一下,有以下几方面的原因:
- 它提供了完整的 Service Registry 和 Service Discovery 实现
- 首先是提供了完整的实现,并且也经受住了 Netflix 自己的生产环境考验,相对使用起来会比较省心。
- 和 Spring Cloud 无缝集成
- 我们的项目本身就使用了 Spring Cloud 和 Spring Boot,同时 Spring Cloud 还有一套非常完善的开源代码来整合 Eureka,所以使用起来非常方便。
- 另外,Eureka 还支持在我们应用自身的容器中启动,也就是说我们的应用启动完之后,既充当了 Eureka 的角色,同时也是服务的提供者。这样就极大的提高了服务的可用性。
- 这一点是我们选择 Eureka 而不是 zk、etcd 等的主要原因,为了提高配置中心的可用性和降低部署复杂度,我们需要尽可能地减少外部依赖。
- Open Source
- 最后一点是开源,由于代码是开源的,所以非常便于我们了解它的实现原理和排查问题。
4.6 客户端设计
上图简要描述了 Apollo 客户端的实现原理:
客户端和服务端保持了一个长连接,从而能第一时间获得配置更新的推送。
客户端还会定时从 Apollo 配置中心服务端拉取应用的最新配置。
- 这是一个 fallback 机制,为了防止推送机制失效导致配置不更新
- 客户端定时拉取会上报本地版本,所以一般情况下,对于定时拉取的操作,服务端都会返回 304 - Not Modified
- 定时频率默认为每 5 分钟拉取一次,客户端也可以通过在运行时指定 System Property:
apollo.refreshInterval来覆盖,单位为分钟。
客户端从 Apollo 配置中心服务端获取到应用的最新配置后,会保存在内存中
客户端会把从服务端获取到的配置在本地文件系统缓存一份
- 在遇到服务不可用,或网络不通的时候,依然能从本地恢复配置
应用程序可以从 Apollo 客户端获取最新的配置、订阅配置更新通知
4.6.1 配置更新推送实现
前面提到了 Apollo 客户端和服务端保持了一个长连接,从而能第一时间获得配置更新的推送。
长连接实际上我们是通过 Http Long Polling 实现的,具体而言:
- 客户端发起一个 Http 请求到服务端
- 服务端会保持住这个连接 30 秒
- 如果在 30 秒内有客户端关心的配置变化,被保持住的客户端请求会立即返回,并告知客户端有配置变化的 namespace 信息,客户端会据此拉取对应 namespace 的最新配置
- 如果在 30 秒内没有客户端关心的配置变化,那么会返回 Http 状态码 304 给客户端
- 客户端在服务端请求返回后会自动重连
考虑到会有数万客户端向服务端发起长连,在服务端我们使用了 async servlet(Spring DeferredResult) 来服务 Http Long Polling 请求。
4.7 可用性考虑
配置中心作为基础服务,可用性要求非常高,下面的表格描述了不同场景下 Apollo 的可用性:
| 场景 | 影响 | 降级 | 原因 |
|---|---|---|---|
| 某台 config service 下线 | 无影响 | Config service 无状态,客户端重连其它 config service | |
| 所有 config service 下线 | 客户端无法读取最新配置,Portal 无影响 | 客户端重启时,可以读取本地缓存配置文件 | |
| 某台 admin service 下线 | 无影响 | Admin service 无状态,Portal 重连其它 admin service | |
| 所有 admin service 下线 | 客户端无影响,portal 无法更新配置 | ||
| 某台 portal 下线 | 无影响 | Portal 域名通过 slb 绑定多台服务器,重试后指向可用的服务器 | |
| 全部 portal 下线 | 客户端无影响,portal 无法更新配置 | ||
| 某个数据中心下线 | 无影响 | 多数据中心部署,数据完全同步,Meta Server/Portal 域名通过 slb 自动切换到其它存活的数据中心 |
5、Contribute to Apollo
Apollo 从开发之初就是以开源模式开发的,所以也非常欢迎有兴趣、有余力的朋友一起加入进来。
服务端开发使用的是 Java,基于 Spring Cloud 和 Spring Boot 框架。客户端目前提供了 Java 和.Net 两种实现。









































